365英国上市(集团)有限公司-Official website
手机版
|
集团首页
热门搜索:
×
搜索过于频繁,请输入验证码
站群导航
门户主站
党政机构
党政办公室
纪委、监察专员办公室
党委组织部(党委党校)
党委宣传统战部
党委教师工作部(人事处)
党委员工工作部(员工工作处)
党委保卫工作部(安全稳定处)
发展规划处
审计处
教务处(教师发展中心)
科研处
人才招聘处
计划财务处
国有资产管理处(招标采购办公室)
基建工程处
后勤管理处
群团组织
工会
团委
妇联
教学机构
畜牧科技公司
365英国上市公司
宠物科技公司
食品科技公司
农机与汽车公司
机械工程公司
智能与信息公司
经贸与人文公司
马克思主义公司
基础教学部
中专部
教辅机构
图书馆
继续教育公司(乡村振兴公司)
创新创业公司(员工发展中心)
信息网络中心
实验室与实训基地管理中心
校史研究室(校史馆)
离退休职工服务中心
资产经营管理有限责任公司、甘肃牧心源资产经营有限公司
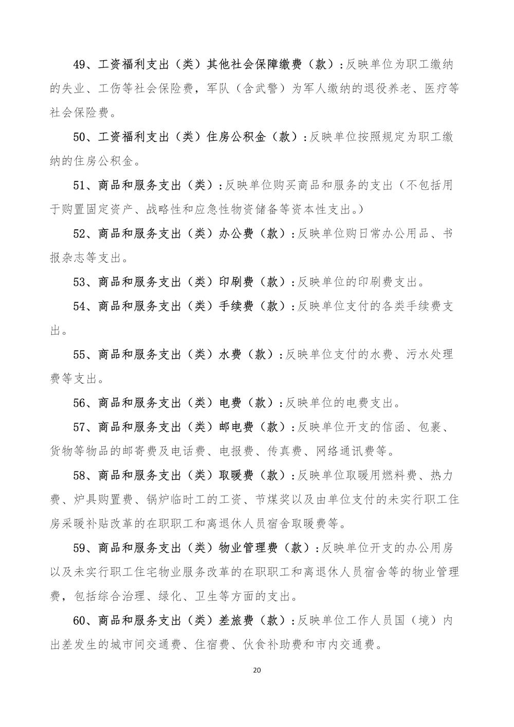
科研机构
高等职业教育研究中心
网站首页
关于我们
党建工作
管理机构
人才招聘
招生信息
就业信息
员工风采
团学工作
教学与科研
专业建设
专业介绍
办学条件
团队队伍
教学团队
教师风采
公司首页
您的位置:
首页
>
365英国上市公司新闻
>
详细内容
365英国上市公司新闻
集团启动部署树立和践行正确政绩观学习教育
来源:365英国上市公司
发布时间:2026-03-06 14:10:00
浏览次数:
次
【字体:
小
大
】
终审:兽医系
分享到:
【打印正文】
隐私政策